VU
brunet
Back
Computer Organization (XB_40009) solutions chapter 6
6.1
6.2
6.3
6.4
6.5
6.6
6.7
6.8
6.9
6.10
6.11
6.12
6.13
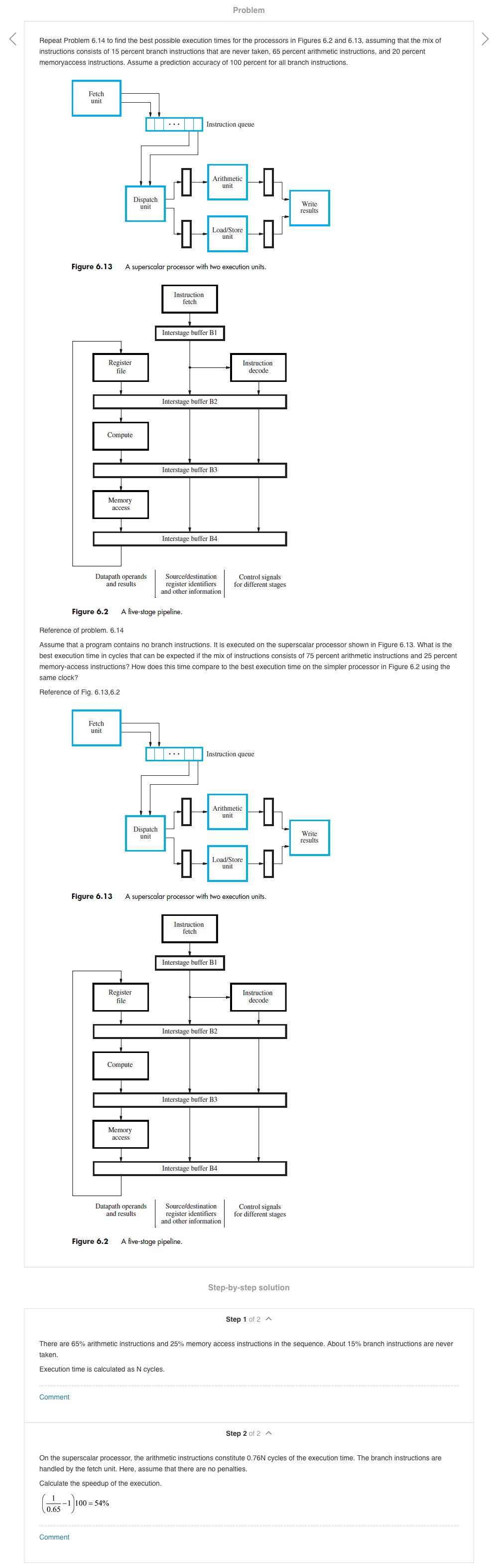
6.14
6.15
6.16
6.17
6.18